[i=s] 本帖最后由 Skyte 于 2025-10-24 19:02 编辑 [/i]
分享一点对阻容降压电路的理解。
在公司项目成套文件的服务器里面溜达,想找点简单的项目学习一下电子知识🤣,然后找到一个带阻容降压的板子。但是共享盘只放拼板拼好的PCB,并不提供原理图,照着PCB画出来原理图,尝试理解学习一下阻容降压电路。

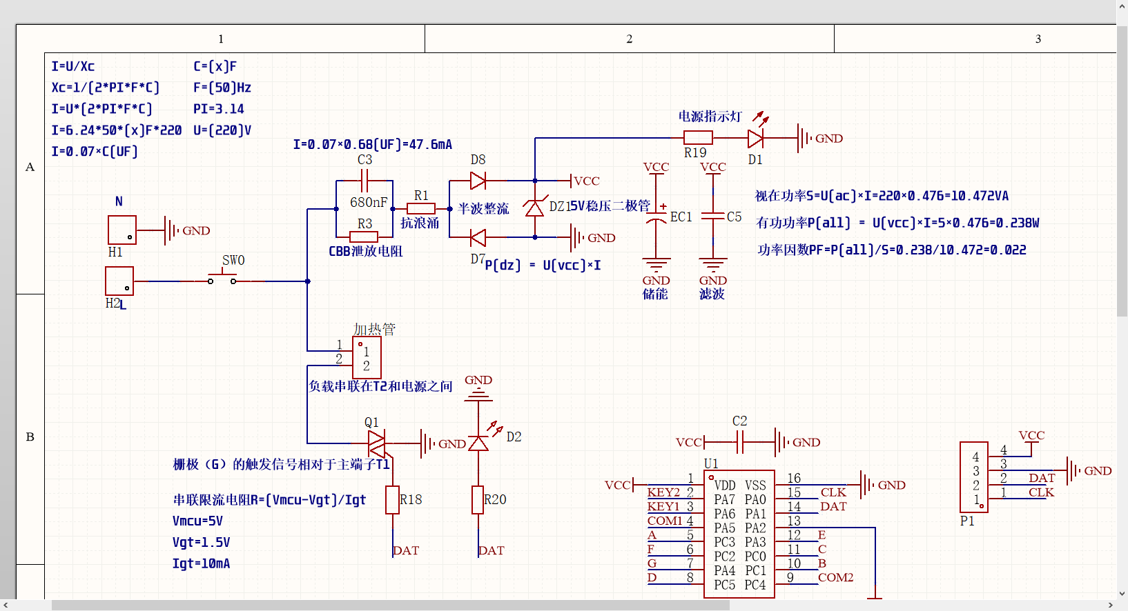
画出的原理图如下

5V后面的电路没什么可说的。IC大部分IO用来驱动数码管。留了俩按键和一个PWM引脚驱动可控硅。
分析学习一下220V降压到5V的部分,大部分内容注释在原理图上,可以直接下图快速食用

首先是零火线引入,LN留出焊盘焊线接入,在L上首先串接一个可过大电流的自锁开关,看来是当作是电压开关了,电路没在LN之间并压敏电阻,有点降本增效的感觉,然后就到了阻容降压部分。
L过开关后进入串联的CBB电容进行,CBB电容并联一个1MΩ的泄放电阻,这里串联CBB电容就要计算它的容抗,也是由CBB的容抗决定后级会提供输出多少电流的。阻容降压电路的核心是利用电容在交流电路中的“容抗” 来限制电流和降低电压。电容的容抗相当于一个随频率变化的电阻,其值由电容容量和交流电频率决定。
容抗用Xc表示,单位是Ω,计算公式就是Xc = 1÷(2×π×f×C)
对其中各个参数的解释
Xc:容抗,单位是欧姆 (Ω)
π:圆周率,约等于 3.1416,我这里直接取3.14
f:交流电的频率,在中国是 50 Hz,在一些国家是 60 Hz
C:降压电容的容量,单位是法拉F,实际上用的时候这个值很小,常用单位是微法µF或纳法nF,需要注意转换单位
输出的电流可以根据欧姆定律计算:I=U/Xc
两个公式合并得出I=2×π×f×C×U
带入以下参数:
π=3.14(圆周率)
f=50(市电频率50Hz)
U=220(市电电压220V)
C是CBB的容值,单位F,这里先不带入
可以得出数值:I=6.28×50×C×220
这里C的单位还是F,过于大了,跟实际用的差距太大,换成一个较小的单位,这里楼楼直接除以10的6次方先换成uF
I=6.28×50×C×220÷1000000=69080×C÷1000000=0.069×C(uF)
得到一个一般情况下可以直接记忆的公式I=0.069×C(uF)
在项目中寻找到的BOM上选用的CBB电容是680nF的容值,也就是0.68uF,带入得出I=0.069×0.68=0.04692(A)=46.9mA,那么最终得出结论,使用680nF容值CBB可以提供46.9mA的电流值。
需要注意阻容降压电路以下元件是必不可少的:
1->泄放电阻:
在CBB两脚之间并联一个大阻值电阻作为CBB电容的泄放电阻,它的作用是在断电后,为电容提供放电回路,防止人体触碰到插头时被电容中储存的高压电击。阻值大小决定放电完成时间。
2->整流桥:
电容降压后仍然是交流电,需要通过一个整流桥转换成直流电,此项目使用两个二极管组成的半波整流。是非隔离方案,与220V共地,需要注意绝缘防止肢体接触。
3->防浪涌电阻:
抑制在上电瞬间产生的巨大浪涌电流(冲击电流),按说应该放电容前面,保护后级。
4->稳压二极管:
前面CBB和整流桥只负责输出电流和整流,由稳压二极管负责控制输出电压,需要注意,阻容降压电路持续输出设定好的电流,不论你的后面是否能全部消耗掉,这时候就需要注意稳压二极管能够承受的最大功率,恒定的电流情况下,后面的负载用的越多稳压管承受的电流越少,消耗的功率P=U×I越小(U是稳压管稳住的电压,这个PCB使用的W8稳压为5V),如果电流量大可以选用较大的封装如SMA。
5->滤波&储能电容:
整流桥后加电容可以使电流更加平滑,保护IC
在最后一级的电源上接入一个LED灯可以一目了然的发现电路的供电有没有问题捏~( ̄▽ ̄)~*也可以帮忙消耗掉一点点的电流。
另外楼楼感觉这是一种比较低效率的电路,因为这样一套下来,只是从220V市电上汲取了5V47mA,总共功率P=U×I=5×0.047=0.235W,也就是说实际上在做功的功率只有0.24W左右,而电网提供的功率有220V×0.047A=10.34VA,而实际功率等于电网视在功率除以功率因数,已知视在功率10.34VA,实际功率0.235W,那么反推得出功率因数PF=0.235W÷10.34VA=0.0227,效率实在是太低了🤣相当于小卖部进货,每次都来一排满载大运,但是只要一箱哇哈哈矿泉水剩余的大运还得拖回去,另外家里用的电表好像都是只记实际功率的,也就是说,大运还不能问你要油钱路费,只能问你要这一箱子哇哈哈的钱。是不是可以这样理解,按这个0.235W算钱的话,上电一天24×0.235W÷1000=0.00564kWh,一度电5毛的情况下,一天消耗0.00564×0.5=0.00282元。虽然但是,47mA的电流也干不了啥大事,要改CBB来获得更多的电流,可以给各位的小安派满满的POWER!!!!🐱🏍(@^0^@)/,不过一般大家都是用手机充电器或者3V7的电池来承担供电的吧,这种非隔离方案一摸贼爽捏,还是不要了。不然哪天小安碰到什么东西短路直接BOOM起飞了。
以上个人理解,如有雷同,纯属有缘,如果错误,期待指正。