发帖
13 0 0

安信可雷达Rd-03_V2有人自动打开监控画面和排除干扰

zzbinfo
论坛元老

12

主题

43

回帖

4112

积分

论坛元老

积分
4112
Rd-03系列 294 13 2025-9-24 14:04:51

排除干扰

根据论坛网友的反馈和我自己测试发现,用模块默认的门限值对区域内的人体有无进行检测,在室外动植物,大风天气和立式风扇等存在的情况下,确实是会存在误报的情况,这种情况下我们只能重新的生成检测门限。我在旁边有立式风扇不停摇头时生成门限:

2-5.png

2-25拷贝.jpg

这里注意,就是生成门限时的检测距离后续不要修改,不然检测结果会不准确,而且会受到外界干扰误报(特别是风和植物摇摆)。

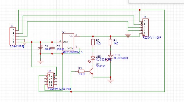
制作有人时自动打开监控画面的传感器

平常看电视都是在客厅里面,由于电视的声音等因素,很难听到院子里面的敲门声,也不知道院子里面是否有人,利用这个传感器,咱们做个简单的应用,也整好测试一下是否能排除外界干扰。

bb.jpg

pcb2.jpg

上面是原理图和pcb预览,我还是利用之前的洞洞板,加了esp8266的插座实现。

IMG_20250924_113549.jpg

几块板子由一个220v转5v的开关电源板供电,所有的板子整好能装到这个开关电源的外壳中。

注意就是这个模块的天线方向,要朝着检测的区域。

IMG_20250924_110706.jpg

整个装好的样子。

IMG_20250924_113635.jpg

插到插座上,天线面对着院子中间。

IMG_20250924_123950.jpg

使用效果

使用效果还是比较满意的,经过调整门限数据,已经可以排除风吹植物,和电风扇摇摆等的干扰。达到了预期效果。

大家忽略一下我凌乱的桌面啊。

模块使用中遇到的问题

模块的使用总的来说还是比较简单的,但是,如果想用好,还是需要根据具体的环境仔细的调整门限。我这里今天正好台风,风吹植物的影响我来来回回调整了好多次。

文中提到的esp8266的代码和电视上跑的代码,我付在后面,有兴趣的可以参考。不喜欢的轻喷,感谢。

upload 附件:Rd-03_V2_打板pcb.rarupload 附件:贴中完整代码.rar

──── 0人觉得很赞 ────

使用道具 举报

2025-9-24 14:18:38
雷达监测启动电视确实很厉害,需要雷达和电视都接入到HA吗?怎么起一个启动原理,需要学习一下
2025-9-24 15:04:14
djy876 发表于 2025-9-24 14:18
雷达监测启动电视确实很厉害,需要雷达和电视都接入到HA吗?怎么起一个启动原理,需要学习一下
...

不是启动电视,是在电视上显示监控的画面。我的电视是外接了个debian11的盒子的,代码是在debian上跑的。
2025-9-24 15:30:04
zzbinfo 发表于 2025-9-24 15:04
不是启动电视,是在电视上显示监控的画面。我的电视是外接了个debian11的盒子的,代码是在debian上跑的。 ...

群里都在聊你这个想法,给回复一下呗
2025-9-24 15:36:14
很有实用性
2025-9-24 17:24:29
这个好棒
2025-9-25 09:01:37
djy876 发表于 2025-9-24 15:30
群里都在聊你这个想法,给回复一下呗

当时帖子太长了,我就没有贴相关代码,附件中有完整的代码。说起来还是比较简单的。人体检测模块的输出脚接到esp8266的3脚,用esp8266来读取状态,通过mqtt协议发送指令,我是连得巴法云的服务器,根据个人情况。然后在电视盒子上用python通过mqtt协议监听订阅主题,收到指令后通过opencv来打开监控的rstp流,显示画面。
2025-9-25 09:07:58

QQ图片20250925072003.png

这个是我早上出门的时候的信息,现在是9点多,也就是说,这期间,没有人到我院子里面,期间的猫猫,狗狗,植物摇晃等干扰源没有误触传感器。也跟我传感器的高度有一定关系。

2025-9-25 16:28:11
zzbinfo 发表于 2025-9-25 09:07
这个是我早上出门的时候的信息,现在是9点多,也就是说,这期间,没有人到我院子里面,期间的猫猫,狗狗, ...

在院子里,小飞虫后小鸟会触发吗?
2025-9-26 07:22:09
djy876 发表于 2025-9-25 16:28
在院子里,小飞虫后小鸟会触发吗?

经过两天的测试,不会误触。院子中经常有流浪猫和附近的狗狗光顾,院子四周的绿植等都不会误触。
您需要登录后才可以回帖 立即登录
高级模式
12下一页
统计信息
  • 会员数: 29899 个
  • 话题数: 43694 篇