[i=s] 本帖最后由 Skyte 于 2025-10-28 12:04 编辑 [/i]
18650锂电池5V充放电项目分析-P1
(点灯大师移动点灯)

项目简介:3.7V电池供电,Type-C口充电,USB口放电,6P插接座接5V灯条调光,带电量指示灯
电子垃圾级别产品😋
最近在当焊武帝,没空一次看完原理图,下午一下午都要去当钢网仙人,手工刮钢网,尽显工匠精神
分P分析学习电路—P1

P1炒冷饭🤣🤣🤣🤣
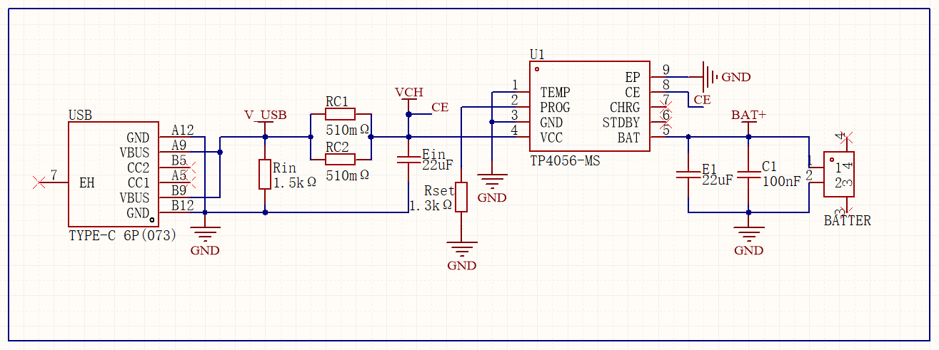
PCB使用XC4056,此处借用TP4056原理图符号(引脚位置功能兼容,仅外设参数不同),记录分析学习各处元件的作用。
XC4056的外设部分包括:Ein(输入滤波电容),Rset(输出电流设置电阻),E1(输出滤波)
其他元件的作用:
RC1,RC2:防浪涌电阻。采用1206封装,问了一下说是因为这个IC耐压低,防一下最好,我想着也没协议,应该也大不了太多吧,甚至CC都没接5.1K
Rin:想了一下不懂作用,以为防反接的,但想想Type-C充电器应该不会反,于是去问了此作作者,说是因为XC4056的输入电容Ein容值比较大,在拔掉充电器之后还会维持一段时间的充电,导致程序读取的充电状态有一定的延后,客户对此有一定意见,于是并联在电容两脚之间,让电容在拔掉充电器之后快速放电,电流不进充电芯片
C1:电池并联电容,滤波,储能
以上楼楼见解,各位大佬速来指正。😛😛😛